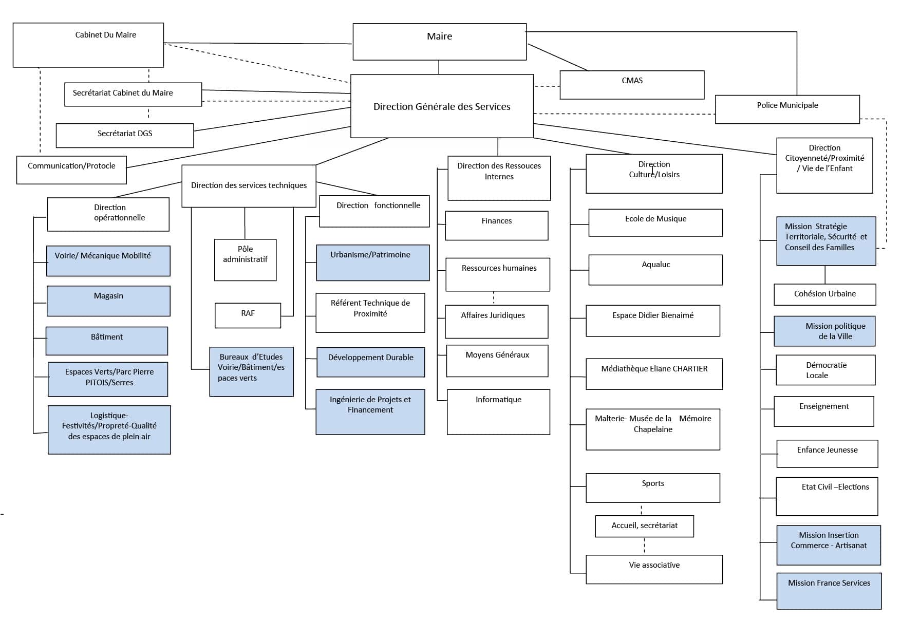
Organigramme des services municipaux

Appliquant les directives de l’équipe municipale, la direction générale (DGS) est chargée de superviser et de coordonner l’ensemble des services municipaux. Dans chaque service, des agents sont chargés d’améliorer au quotidien la vie des habitants. Sous la direction de leur chef de service, ils exécutent chaque jour des missions spécifiques.

Comprendre l’organisation

Les communes ont à leur charge de nombreuses compétences pour assurer le bien-être de leurs habitants. Pour améliorer la vie de la commune et offrir des services publics efficaces, il est nécessaire d’administrer de manière efficiente chaque service. C’est pourquoi dans le cadre de leurs missions, les agents réalisent quotidiennement des tâches visant à servir l’intérêt général. Cette organisation est nécessaire pour articuler de manière cohérente l’administration de l’ensemble des services, en termes de ressources humaines, de budget, etc.

Cliquez sur l'image pour l'agrandir

Les missions

Les missions sont multiples et ont un seul objectif : l’intérêt général. Qu’il s’agisse de tâches administratives, de l’accueil du public, de l’entretien ou de la sécurité de l’espace public, ou d’apporter une expertise, etc., les agents communaux exercent tous des missions de service public.

Certaines sont en relation directe auprès des habitants : par exemple, un agent d’accueil, un agent de police municipale ou un agent du service de la cohésion urbaine.

Mais les missions peuvent également s’illustrer de manière indirecte. Exemple : un directeur de médiathèque ou de centre culturel qui applique un projet servira une politique culturelle.

Les évolutions

Compte tenu des différentes lois de décentralisation, les compétences des communes peuvent s’ajuster. Par exemple, certaines compétences comme la gestion des déchets sont du ressort de Troyes Champagne Métropole.

Rechercher dans le site...

Alerte info

Les services de l'État Civil, des pièces d'identités, l'accueil et le standard téléphonique seront exceptionnellement fermés le vendredi 15 mai 2026.

Nous vous remercions de votre compréhension.

Les vacances d'été approchent, vérifiez dès maintenant la validité de votre carte d'identité et/ou de votre passeport !

Pour demander une nouvelle pièce d'identité, vous devez :

- prendre rendez-vous

- apporter des photos d'identité datant de moins de 6 mois

- apporter la CNI et/ou le passeport en votre possession

- apporter un justificatif de domicile en format papier, ainsi que toute pièce indiquée par l'agent de mairie.

 À défaut, le dossier ne pourra pas être traité.

Avenue Jean Jaurès

L'entreprise ROGER MARTIN réalisera des travaux de reprise de la couche de roulement de l’avenue Jean Jaurès.
- Du lundi 27 avril au jeudi 30 avril 2026.
- Le tronçon concerné : Avenue Jean Jaurès, entre la rue Bizet et la rue Joseph Marie Jacquard.

Les travaux se dérouleront en 2 phases.

𝗣𝗵𝗮𝘀𝗲 𝟭 : 𝗥𝗮𝗯𝗼𝘁𝗮𝗴𝗲 𝗱𝗲 𝗹𝗮 𝗰𝗵𝗮𝘂𝘀𝘀é𝗲
- Du lundi 27 avril et mardi 28 avril 2026.
- La circulation sera restreinte mais maintenue, en fonction de l’avancée des travaux. Les équipes de l’entreprise ROGER MARTIN assureront la gestion du trafic et la sécurité durant ces deux journées.

𝗣𝗵𝗮𝘀𝗲 𝟮 : 𝗠𝗶𝘀𝗲 𝗲𝗻 œ𝘂𝘃𝗿𝗲 𝗱𝗲 𝗹𝗮 𝗻𝗼𝘂𝘃𝗲𝗹𝗹𝗲 𝗰𝗼𝘂𝗰𝗵𝗲 𝗱𝗲 𝗿𝗼𝘂𝗹𝗲𝗺𝗲𝗻𝘁 (𝘁𝗿𝗮𝘃𝗮𝘂𝘅 𝗱𝗲 𝗻𝘂𝗶𝘁)
- Du mercredi 29 avril à 20h au jeudi 30 avril à 6h.
- La circulation sera totalement interdite à tous les véhicules sur le tronçon concerné.

Merci pour votre compréhension et restez vigilants à l’approche de la zone de travaux.

Face au n°10 rue Emile Littre

Suite à la demande de la société Troyes Rénovation réalisera des travaux de réfection de la toiture.
Les travaux auront lieu du 23 mars au 22 mai 2026, face au n°10 rue Emile Littre.

Numéro 8 Boulevard Georges Clemenceau
La société SLTP effectuera des travaux de remise en conformité du réseau de distribution de gaz sur le domaine public, face au numéro 8 Boulevard Georges Clemenceau. La chaussée est rétrécie et le stationnement des véhicules de toute nature interdit du 5 au 30 mars 2026.

 

N° 30 au 34 et n°6 au 22 Teilhard de Chardin et rue Joséphine Baker

La société France Environnement effectuera des travaux d'aménagement paysager sur le domaine public, n° 30 au 34 et n°6 au 22 Teilhard de Chardin et rue Joséphine Baker. La chaussée est rétrécie et le stationnement des véhicules de toute nature interdit sur la copropriété du 16 février au 15 avril 2026.

 

Rues Georges Brassens, Jacques Prévert, Louis Aragon et Marcel Pagnol

La société CAE réalisera des travaux de terrassement pour un renouvellement du réseau électrique sur le domaine public. La chaussée sera rétrécie et le stationnement de véhicule de toute nature est interdit, du 05 janvier au 15 avril 2026.

Une signalisation spéciale sera mise en place.

 

Rue Marcel Pagnol et rue Louis Aragon

Suite à la demande de la Société BOUYGUES-CONSTRUCTION, des bennes et des manitous seront stockées sur des emplacements de places de parking, dans le cadre d'un chantier de ravalement de façades.
Ce du 12 décembre 2025 au 12 décembre 2027.

 

Avenue Jean Jaurès
La Ville réalisera des travaux de création d'un emplacement au profit des véhicules utilisés par des personnes handicapées face au n°40 avenue Jean Jaurès. Une signalisation spéciale sera mise en place.

Consultez la répartition et l'emplacement des nouvelles places

 

Comptant sur votre compréhension.